Ilustrasi dibuat menggunakan Nano Banana Gemini
Tutorial Kalkulator Umur - Memahami Alur Kerja Aplikasi Kalkulator Umur
- Tutorial |
- Oleh Malik |
- 31 Desember 2024
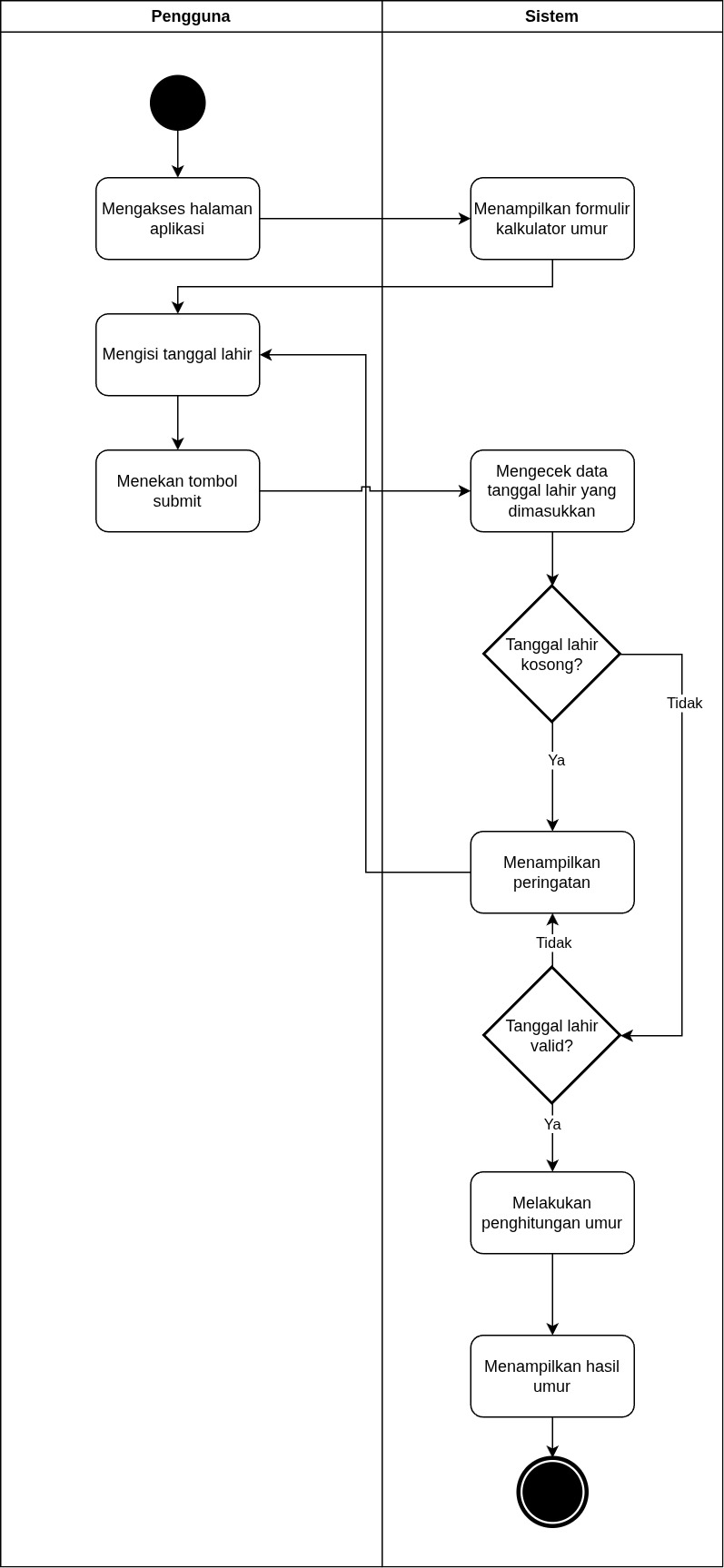
Selain rancangan tampilan, sebuah aplikasi juga membutuhkan rancangan alur kerja.
Agar aplikasi berjalan sebagaimana mestinya, tentu merancang alur kerja adalah hal yang tidak boleh dilewatkan. Berikut adalah rancangan alur kerja dari aplikasi kalkulator umur

Dibuat menggunakan aplikasi draw.io
Klik di sini untuk mengunduh file .drawio
Terdapat alur percabangan yang merupakan bentuk validasi dari pengisian tanggal lahir. Dengan proses validasi seperti ini, user diharuskan untuk mengisi tanggal lahir dan diisi dengan format yang benar.
Sebenarnya bisa saja berjalan tanpa proses validasi, namun itu tidak disarankan. Karena data yang dimasukkan bisa saja salah dan akan menghasilkan keluaran yang tidak sesuai dengan keinginan atau bahkan error.
Aplikasi kalkulator bisa dilihat di sini.